捷途汽车减配?其实这样的套路连汽车媒体都上过当!
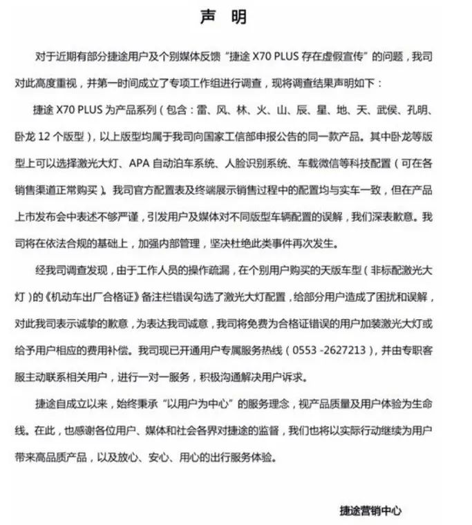
2021年05月17 17:19 来源:蜀锦传媒前段时间,有部分捷途X70 PLUS车主维权称捷途汽车虚假宣传,原因是新车发布会中宣传的部分高科技配置在顶配车型上并未出现。经过捷途汽车的自查后真相大白,原来发布会上提及的部分配置实为选装配置,并非车辆标配。同时部分未选装激光大灯的车型在出厂时由于工作人员疏忽,在车辆合格证上错误勾选了激光大灯选项,导致了车主误解。这件事最终以捷途汽车道歉,为用户赔偿激光大灯而告一段落。
为了避免有蹭热度的嫌疑,这一事件从曝光到平息,我们都没有发声,那么当这一事件逐渐平息之后,厂家公布调查结果之后,我们认为是时候发出自己的声音了。
首先就车主指出捷途汽车涉嫌虚假宣传这个观点,我们其实并不完全认同。或者说起码在法律层面上,捷途汽车肯定是没有虚假宣传的,因为不论是摆放在4S店内的车型宣传册还是捷途汽车官网的车辆配置表,它所记载的配置信息与实际销售的车型是完全一致的。只要车主在选择具体的配置型号时翻阅过这些资料,肯定是不会有歧义的。
那么除了官网及4S店的配置单,捷途汽车在发布会现场究竟是怎么宣传的?为了做到客观公正,我们专门通过网络回看了2020年10月18日举办的“强者座驾 一战到底”捷途X70 PLUS全国上市线上发布会的全程。
在近2小时的发布会当中,就有一项专门的灯光测试环节,除了搭载LED大灯的捷途X70 PLUS亮相参与测试之外,厂家也确实把搭载激光大灯的捷途X70 PLUS车型拿了出来,并对其超远的照射距离等技术参数进行的专业讲解,甚至还和同样搭载激光大灯的某“灯厂”车型做了对比,最终得出了“捷途X70 PLUS”拥有同级别顶配光源的结论。
值得一提的是,不论是现场主持人的口播还是嘉宾发言,亦或者是节目字幕,均未提及激光大灯为选装配置。但即便如此你也不能说捷途汽车虚假宣传,毕竟人家只说了X70 PLUS有激光大灯,你别管是标配还是选装,人家确实是有啊!因此从法律层面来说,捷途汽车确实是做到了天衣无缝。
那么说这件事怪用户?显然也不是,毕竟现在的消费者都精着呢,大家都已经熟知了厂商的套路。虽然汽车厂商在发布会上说得天花乱坠,但其实消费者都知道,发布会中提及的高大上装备不可能是全系标配的。那么消费者就想要一辆面面俱到,配置武装到牙齿的新车,买顶配总可以了吧?结果消费者最终把车都提了,你才告诉车主,发布会时提到的配置在顶配车型上也不是标配,部分配置还需要选装才行?这多少有点耍流氓啊!
其实类似的事件在汽车行业中并不是第一次出现,不论是新闻发布会现场还是新闻通稿中,厂商总喜欢拿顶配车型来说事,但大家都知道顶配车型是拿来树立形象的,真正走量的还是中低配车型,这就导致了宣传的时候新车堪比“林志玲”,结果买到手才发现是“罗玉凤”,难道车企就不能少一点套路多一点真诚么?
你千万别以为只有消费者才可能会上当,我们作为常年参加车企发布会的汽车媒体,也难免有被套路的时候。记得有一次参加了某新能源车的发布会,发布会上厂家领导介绍产品时表示:“我们的车最长续航能够达到XXX公里、我们的车百公里加速最快仅需X.X秒。”
听完介绍之后,我们当时就觉得这款全新车型拥有非常出色的性能,把续航和性能都做到了极致。但后来仔细查看过配置表之后才发现,原来厂家领导说最长续航时,指的是单电机版本的车型。而说到性能表现时,又指的是双电机版本的车型。也就是说超长续航和超强性根本无法出现在同一辆车上,得知真相之后不得不让人大呼城市套路深。
虽然诸如此类打擦边球的行为不违法,但肯定会给消费者造成一定的困扰。从捷途汽车的声明回应中来看,不论是“产品上市发布会中表述不够严谨”,还是“工作人员的操作疏漏”导致合格证备注栏错勾选激光大灯配置,这两件事都在表达捷途汽车自己的“蠢”,但消费者感知到的一定是捷途汽车的“坏”。那么在消费者心目中留下“非蠢既坏”的形象之后,对于企业的长期发展肯定不是什么好事。面对这样的惨痛教训,我们奉劝所有的车企在今后的宣传时都“少一点套路,多一点真诚”吧!



























