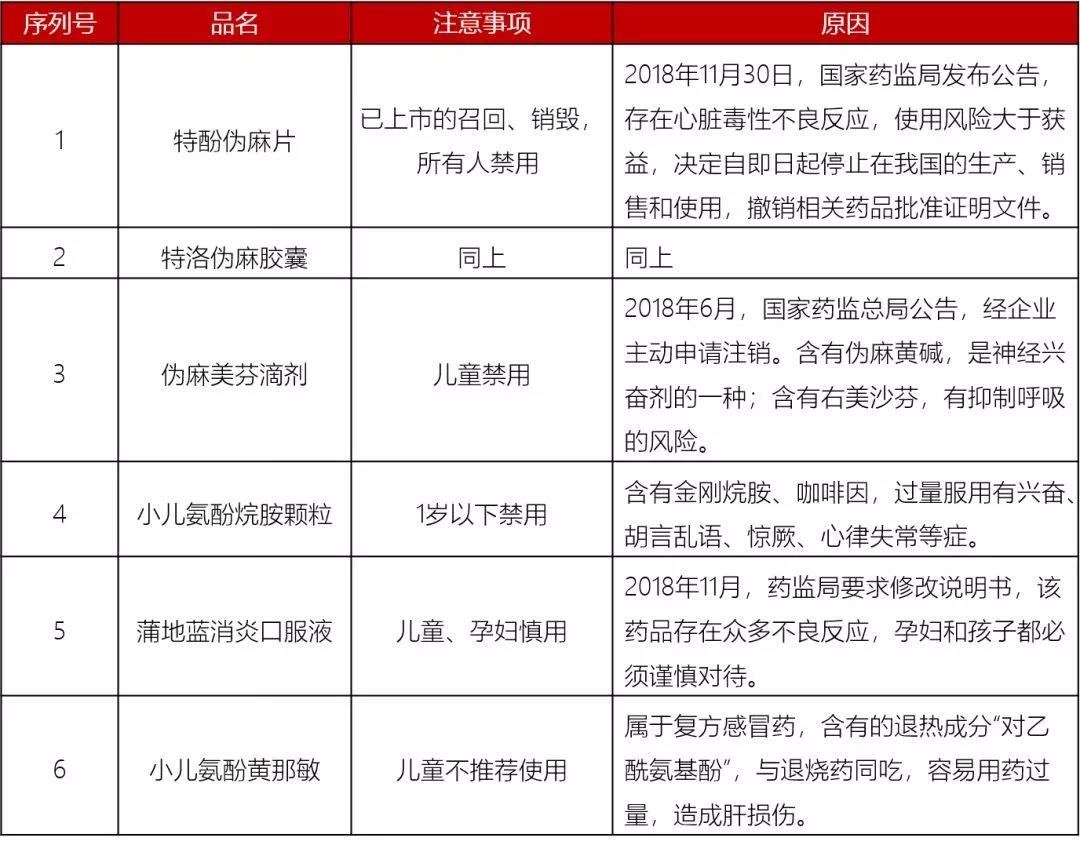
2019儿童用药黑名单曝光!家长们看过来…
2019年10月12 16:33 来源:成都家长帮每年因用药不当














每年因用药不当











