第三届绿色技术创新应用大赛(成都赛区)暨第二届成都市生态环保创新创业大赛决赛
2021年03月19 18:15 来源:蜀锦传媒3月19日下午,第三届绿色技术创新应用大赛(成都赛区)暨第二届成都市生态环保创新创业大赛决赛在成都高新区菁蓉汇召开。本次大赛由中国环境报社、成都市生态环境局、成都高新技术产业开发区管理委员会、清华苏州环境创新研究院联合主办,成都高新技术产业开发区生态环境和城市管理局、成都市环境保护宣传教育中心共同承办,旨在发掘优秀的生态环境专业人才、高质量的绿色技术与产品,助力科技创新和成果转化,谋篇“十四五”西部发展新目标。
张军在致辞中指出,成都坚定践行习近平生态文明思想,主动担当公园城市“首提地”政治责任,推动“青山绿道蓝网”建设,实施“三治一增”,高质量完成了污染防治攻坚战阶段性目标。进入“十四五”时期,我们着力为提升科技创新能力、助力环保产业高质量发展开好局起好步,深入学习、坚决贯彻,进一步增强做好生态环境保护工作的责任感和自觉性,鼓励、支持、推动绿色技术创新,充分发挥绿色技术创新的支撑作用,不断将学习成效转化为建设践行新发展理念公园城市示范区的实际行动。

饶北亚在致辞中提出以此次大赛为契机,培养一批优秀的生态环境科技人才,遴选一批高质量的生态环境技术与产品,推动生态环境技术创新创业者与投融资机构对接,为打好打赢污染防治攻坚战贡献力量。以后将继续与成都市生态环境局、成都高新区管委会、清华苏州环境创新研究院以及关注和积极参与大赛的朋友们通力协作,助推企业科技创新,推动成都产业转型发展。

王普德指出,成都高新区正以新型研发机构建设为抓手,加快科技创新和成果转化应用,调动更多创新主体,培育具有核心竞争力的产业创新技术,从科技成果到产业投资再到科创贷等金融方面给予高度支持,实现金融科技与实体经济有效对接,以市场化手段培育科创企业,推动高价值专利密集型企业的知识产权价值转化,助力成都建设践行新发展理念的公园城市示范区。

大赛上熊天煜副主任围绕清华苏州环境创新研究院及其环境科创体系建设做了主旨演讲。
本次大赛分为项目路演”和“现场答辩”两个环节,来自清华大学环境学院、知名高校、科研院所、大型环保企业、投资机构以及环境媒体的11名专家评委对参赛项目进行点评并评分。

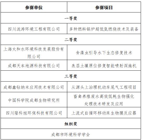
第三届绿色技术创新应用大赛(成都赛区)暨第二届成都市生态环保创新创业大赛决圆满落幕!未来,成都将坚持科技创新,共同促进生态环境产业蓬勃发展,为西部地区环境质量改善以及经济社会发展做出更多更大的贡献!

成都市生态环境局局长张军、中国环境报社副社长饶北亚、清华苏州环境创新研究院副院长么新、成都市生态环境局副局长孙勤怀、成都高新区生态环境和城市管理局局长王普德、清华苏州环境创新研究院科创转化部副主任熊天煜以及来自市科技局、市经信局、市新经济委、市环境科学学会的嘉宾应邀出席大赛,同时大赛邀请到环保企业、高校、科研院所、金融机构及新闻媒体代表出席。




























