中国对原产美国106项商品加征25%关税,汽车行业首当其冲
2018年04月09 15:04 来源:蜀锦传媒最近,起亚终于突破自我,造出了Stinger这种非理智性的运动车型,然而销量不佳。作为国内新能源汽车的大佬,比亚迪为了扩大各级市场的覆盖率,改扩建其新能源智能工厂。
奔驰针对旗下三款车系进行配置调整,价格不变。
而在SUV领域里面,东风风光推出了新款SUV,定位高于580;法拉利近日正在测试新的混动系统,有望在新SUV上搭载。
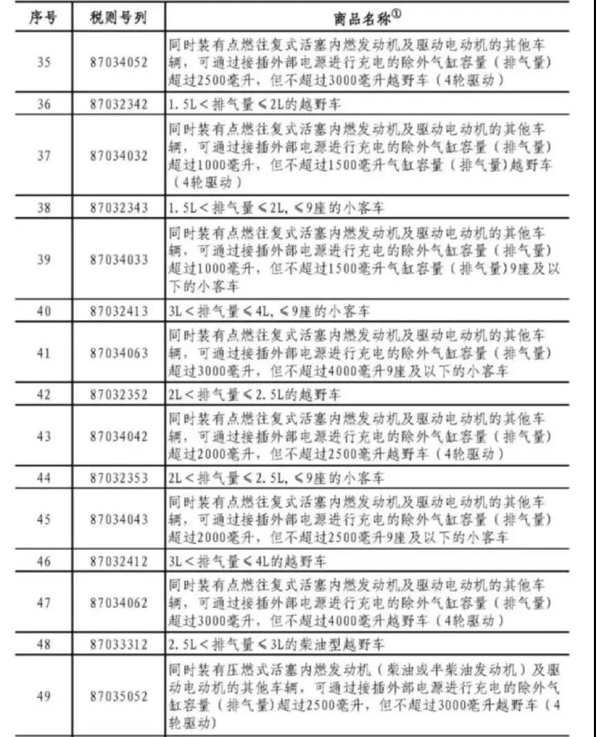
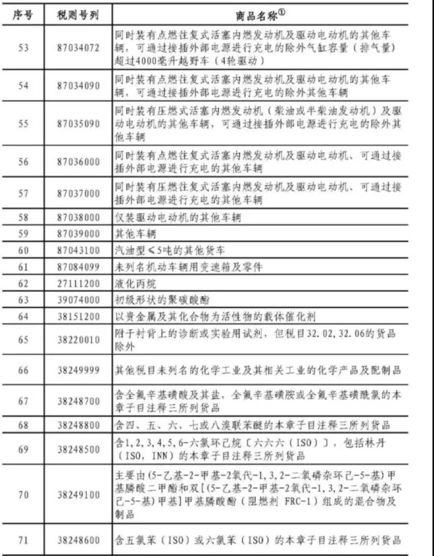
正所谓来而不往非礼也,今日,商务部公布的针对美国的106项商品加征关税中,有38条关于汽车的征税公告,最终措施及生效时间将另行公告。
01
日前,有外媒报道称,起亚官方未来或将针对斯汀格推出更多的衍生车型,其涵盖范围有望从高端豪华车型到性能车全覆盖,以此来助推其销量的提升。
——Stinger是一款好车,它的出现也很好的打破了起亚不做性能车的格局。如今只是Stinger出现的初期阶段,期待今后的更多车型。
02
投资30亿元、大批量采用智能机器人……4月3日,长沙比亚迪新能源汽车智能工厂改(扩)建项目签约暨开工动员在长沙比亚迪公司轿车生产基地举行。改扩建后的新能源汽车智能工厂预计2019年试生产,2020年全面投产,主要生产三款车型——比亚迪新款元、元EV、宋MAX混动版。
——改扩建新能源智能工厂,标志着比亚迪在新能源领域又进一步,产品也将更深入市场。
03
日前,奔驰A级、B级及GLE轿跑SUV车型在配置方面进行了调整,调整后三款车型的价格保持不变,但配置更加符合时下用车需求。
——调整配置可以看作是变相降价,奔驰的面还是得保持着。
04
日前,有外媒拍到搭载混动系统的法拉利488 GTB在进行测试,外媒猜测该测试可能是为了即将推出的SUV所进行的混动系统测试。
——如今各大顶级豪车品牌都在造SUV,法拉利也坐不住了,而混动系统的加载可否看作是其对市场的一大砝码。
05
日前,东风风光发布了一组旗下全新SUV车型的预告图,从图片可以看出,其外观造型更加动感,预计产品定位会高于风光580。
——又是一款加入紧凑型SUV洪流的车型,如今紧凑型市场增长已经放缓,要想在这个市场里面分得一杯羹,除了颜值以外,配置和价格也需要拿出更多的诚意。
06
4月2日,深圳发布《关于实施新能源汽车道路临时停放当日首次(首1小时)免费的通告(征求意见稿)》,通告指出,符合规定的新能源汽车于每天收费时段内首次在深圳市道路交通管理事务中心管理的道路停车位内停放的,该次停放的第1个小时内(含1小时)免交路边临时停车位使用费。
——深圳又一次推出了新能源汽车的优惠政策,这确实对国内的新能源汽车销售的推进有好处,但是要普及新能源汽车不能光靠政策,各大自主品牌厂商也要在技术上多创新。
07
美国时间4月3日,美国政府依据301调查单方认定结果,宣布将对原产于中国的进口商品加征25%的关税,涉及约500亿美元中国对美出口。对于美国违反国际义务对中国造成的紧急情况,为捍卫中方自身合法权益,中国政府依据《中华人民共和国对外贸易法》等法律法规和国际法基本原则,将对原产于美国的大豆等农产品、汽车、化工品、飞机等进口商品对等采取加征关税措施,税率为25%。
中美贸易战已经无法避免,首当其冲的就是美国汽车。细数尚在中国销售的美国汽车品牌,林肯、克莱斯勒、福特、Jeep、特斯拉等品牌都将会受到冲击。
克莱斯勒全系进口,进口国内的就3款车:300C、大捷龙和大捷龙PHECV,而这三款车在国内的销量本就不好,这次贸易战很有可能就宣布了克莱斯勒在国内市场的死刑。
而对于进口福特来说,贸易战也是有百害无一利。在国内市场,长安福特去年过的并不怎么滋润,如今贸易战打响,让其进口福特也受到重创,可以说是雪上加霜。去年3月,林肯宣布将会正式进行国产,第一款车将可能取名为“飞行员”,而合作对象就是长安汽车,可以说前景并未那么不堪。但问题在于,这一新车型的正式投产要等到2019年,与此同时,根据之前签订的备忘录,林肯旗下的其它车型也将继续从北美进口销售。2019年之前或者国产车型序列完善之前,林肯到底会受到多大的影响尚且无法预估。
在这几家美国品牌里面,Jeep受到的影响应该最小。国产车型的逐渐完善,且在各自的细分市场占据了不错的份额,而依然作为进口车型销售的大切诺基或是牧马人,情怀者或许不太会受那25%的影响。
最后要着重说一下特斯拉,作为今后汽车发展的方向,新能源毋庸置疑是大热,而特斯拉作为开启新能源汽车大门的先导者,自然也想进入中国这个最大的新能源市场。无独有偶,特斯拉在此之前已经遭遇到了资金问题,马斯克虽扬言让特朗普加收中国汽车进口关税,但很多人都只是将其作为上海建厂谈判无进展的一次发泄。但当贸易战真正来临的时候,马斯克还是需要为特斯拉的未来寻找出路,中国是否会彻底关掉之前对特斯拉敞开的大门还不得而知,但时下直接受影响的将是整个特斯拉车型,关税的提高无疑会让其失掉不少的拥趸者。而马斯克似乎已经悄悄再次来到了中国。



























